
无论是在国内外,投资往往是伴随着风险与回报的双刃剑,而怎样才能降低风险得到自己期望的回报呢?
风险在投资中的定义一般是指回报率的变化。比如说如果投资A的平均回报率是一年5%,平均每年差别是2%(3%~7%一年)。投资B的平均回报率是7%,平均每年回报率差别是5%,2%~12%。那么投资A的风险比投资B低,2%<5%。一般来说高风险高回报。但是并不是100%的。除非是定期存款或是国家债券,没有任何人可以告诉你一定有一定百分比的高回报。有的都是在吹牛或是诈骗,可以到ASIC去检举他们。
PortfolioThoery(控制论):
通过分散风险来达到可以承受的风险和回报组合。具体的方法就是投资不同比率在不同的assetclass(资产种类)里,以期达到一个预定的风险回报值。
下面有很多投资种类,按风险排名,从低到高:
1. 现金。一句话,活期存款。基本没风险,除非国家破产。也没有多少回报率,就是银行的浮动利息。
2. fixed interest。定期存款。低利息,低回报。
3. 债券。国家债券是低回报的,但是风险也很低。垃圾债券,回报可以很高,但可能发行公司会倒闭。
4. 房地产。
5. 澳洲股票。
6. 国际股票。风险比澳洲股票达一点,因为还有汇率,政治的因素在里面。
7. Derivatives。比如期货等等。个人认为是投机/赌博。当然也还是有高人能从中获利的。
定期投资:
为了避免不必要的风险,防止你在最贵的时候买进,请选用定期定额。基本上就是每个月追加一定的投资。比如第一次投资2000元之后每个月追加200元。还有一个好处就是让你养成存钱的习惯。
投资基金的优劣势:
投资基金的优点是相对投资个别股票来说,投资基金会降低风险,因为基金不会只投资一个股。而你不用太费心,因为你已经付钱让人给你投资了,你不用每天看股价。
基金比较容易套现。一般2-3天就能套现,用比较少的钱可以同时可以投资很多资产。
税务管理比较方便,一般基金都会给你年终税单。自己买卖股票就麻烦点。
缺点是要收管理费,买进卖出有差价,并且买哪个股票具体操作由不得你。
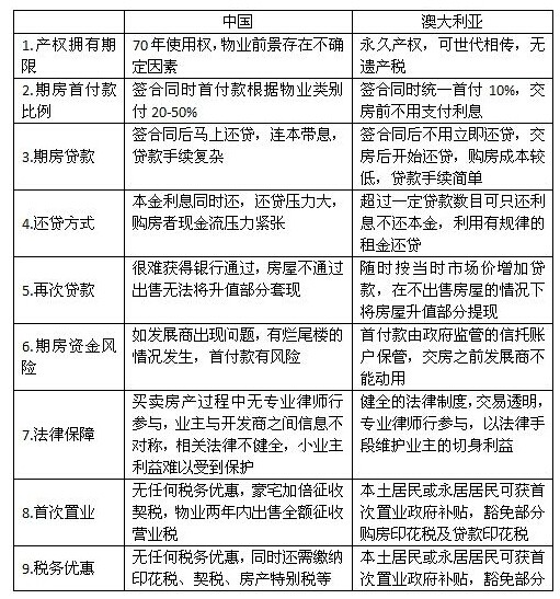
澳大利亚被认为是全世界公认的最佳的低风险房产投资地区,也是最稳定增值及租金回报的投资目的地。
附图(澳洲置业保值优势):

扫描二维码
获得房产一手资讯